Recent Posts
Poly Bushings vs Rubber Bushings
The choice between rubber and polyurethane bushings often comes down to a trade-off between comfort and performance. The table below summarizes their key differences:
| Feature | Rubber Bushings | Polyurethane Bushings |
|---|---|---|
| Ride Comfort | Superior vibration dampening for a smoother, quieter ride | Firmer, with more road noise and vibration transmitted into the chassis |
| Handling & Precision | More compliance, allowing for slight unwanted suspension movement under load | More rigid, improving steering response, cornering stability, and alignment precision |
| Durability & Lifespan | Prone to cracking, hardening, and deterioration over time from ozone, heat, and chemicals | Excellent resistance to oil, chemicals, and wear; typically outlasts rubber many times over |
| Maintenance | Essentially maintenance-free until failure | Requires periodic lubrication to prevent squeaking |
| Cost | Often less expensive initially (OEM) | Generally higher initial cost, but can be more cost-effective long-term due to longevity |
| Common Applications | Standard on most road cars for comfort | Preferred for performance, off-road, and heavy-duty applications |
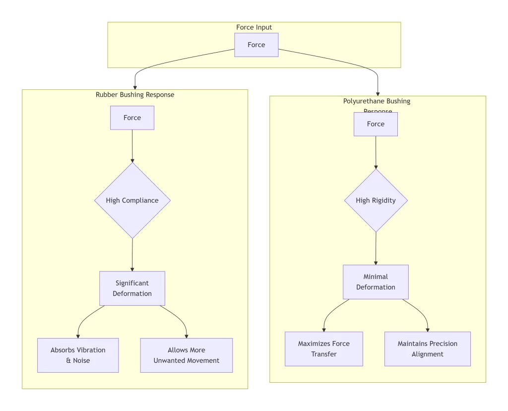
For a visual comparison of how these materials behave under load, see the following diagram:

Table of Contents
1. Rubber Bushings: The Comfort King
Rubber has been the OEM standard for decades for good reason. Its primary strength lies in its excellent vibration dampening . By absorbing high-frequency vibrations from the road, rubber bushings significantly reduce noise and harshness (NVH), leading to the quiet, comfortable ride that most daily drivers are known for. However, this compliance is also its weakness in performance scenarios. The flexibility that allows it to absorb shocks also permits small, unintended movements in suspension components, which can slightly compromise steering feel and precision during hard cornering. Furthermore, rubber is susceptible to degradation from ozone, UV exposure, extreme temperatures, and certain chemicals , leading to hardening, cracking, and eventual failure over time.

2. Polyurethane Bushings: The Performance Choice
Polyurethane is engineered for durability and control. It is significantly more rigid and resistant to wear and tear than rubber. This rigidity is the key to its performance benefits: it drastically reduces unwanted suspension component movement. This translates to:
Sharper Steering Response: The steering feels more direct and communicative.
Improved Cornering Stability: The suspension geometry remains more consistent under load, allowing the vehicle to turn-in more predictably.
Longer Service Life: Its inherent resistance to oils, chemicals, and deformation means it typically lasts much longer than rubber, often outliving the vehicle itself.
The trade-off is that this rigidity transmits more road noise and small vibrations into the chassis. A common concern with polyurethane is the potential for squeaking, which can be prevented with proper installation and periodic lubrication.
3. Which One Is Right for You? Your Use Case Decides
For a Daily Driver / Commuter Car: Stick with rubber bushings. Your priority is likely a comfortable, quiet ride, and the performance limitations of rubber won’t be noticeable in normal driving.
For a Sports Car, Track Car, or Performance Build: Upgrade to polyurethane bushings. The enhanced feedback, stability, and precision are well worth the minor sacrifice in comfort for an engaged driving experience.
For Off-Road or Heavy-Duty Vehicles: Polyurethane is often the better choice. Its resistance to abrasion, tearing, and harsh environmental conditions provides greater reliability and durability when the going gets tough.

At MYWAY, we bridge the gap between theoretical performance and real-world application. Our bushings are precision-engineered to deliver on the promise of polyurethane’s advantages while mitigating its downsides.
Advanced Materials: We use high-grade, consistently formulated polyurethane compounds to ensure optimal hardness and longevity.
Precision Manufacturing: Our bushings are designed to fit perfectly, minimizing the risk of NVH (Noise, Vibration, Harshness) issues from the start.
Comprehensive Solutions: We offer a wide range of bushings for various applications, from control arms and sway bars to engine mounts.
Upgrade with confidence. Choose MYWAY for durability that lasts and performance you can feel.

5. Frequently Asked Questions
Q1: Are polyurethane bushings difficult to install?
While installing any bushing requires mechanical knowledge, polyurethane bushings are often easier to install than rubber ones. Many are two-piece designs that don’t require a hydraulic press, unlike the pressed-in OEM rubber units.
Q2: How often do I need to lubricate MYWAY polyurethane bushings?
To prevent squeaking, we recommend applying a specialist polyurethane grease every 3-5 years, or anytime the bushings are removed and reinstalled. Proper lubrication during initial installation is crucial.
Q3: Will polyurethane bushings make my ride unbearably harsh?
While they will make the ride firmer and increase road feedback, it is often a trade-off that enthusiasts find acceptable for the handling gains. For a pure comfort-focused vehicle, rubber remains the better choice.
Q4: Can I mix polyurethane and rubber bushings on my vehicle?
It’s not recommended. Mixing types can lead to unbalanced handling characteristics, as the suspension will have varying levels of stiffness and compliance at different points. For consistent results, it’s best to use the same material across an entire suspension system (e.g., all front control arm bushings).
Q5: Does MYWAY offer different hardness levels (durometers) for its polyurethane bushings?
Yes, we provide options tailored to different needs. Our standard formulation offers a perfect balance of performance and comfort for street and track use. We also have higher-durometer compounds available for all-out competition vehicles.

MYWAY products can be tailored to your specific requirements.
